北理工学子获第二届中国研究生机器人创新设计大赛一等奖
发布日期:2020-09-29 供稿:研究生院 摄影:研究生院
编辑:于濛濛 审核:王军政 阅读次数:
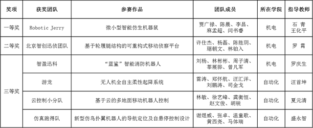
9月23日至25日,第二届中国研究生机器人创新设计大赛决赛在西安中国西部科技创新港举办,来自清华大学、哈尔滨工业大学、浙江大学、华中科技大学、西安交通大学、北京理工大学等69所高校和科研院所的154支队伍进入决赛,经过现场展示、分组答辩与专家质询等环节激烈角逐,北京理工大学“Robotic Jerry”研究生团队荣获一等奖(奖金2万元),获奖作品为“微小型智能仿生机器鼠”。此次机器人大赛,我校共获得一等奖1项、二等奖1项、三等奖4项,同时学校获“优秀组织单位”奖。

中国研究生机器人创新设计大赛是“中国研究生创新实践系列大赛”的主题赛事之一,由教育部学位管理与研究生教育司、教育部学位与研究生教育发展中心指导,由中国学位与研究生教育学会、中国科协青少年科技中心主办,西安交通大学、陕西省发展和改革委员会、陕西省工业和信息化厅、陕西省学位委员会办公室、西安市科技局承办。大赛主要围绕机器人技术及其应用等各个领域,重点考核研究生对市场需求洞察、创新性设计和关键技术实现等能力,按照创意作品的成熟度和技术特点分成仿真组、部件组和集成组三类,涉及先进工业机器人、医疗机器人、助老助残服务机器人等机器人技术及其应用的多个领域。决赛期间还举办了“2020年人工智能/机器人学术高端论坛”“2020 年人工智能/机器人高端专门人才招聘会”“2020 年人工智能/机器人产业展览会”等活动,为参赛师生提供了丰富的实践、展示与交流平台。
近年来,研究生院高度重视研究生科技与实践创新能力培养,通过加强科教融合与产教融合,设立研究生科技创新项目培育优秀项目、制定研究生科技创新竞赛资助办法、建立研究生科技创新竞赛获奖激励机制、允许研究生创新竞赛获奖替换选修课学分、针对专业学位研究生设置创新实践必修环节等。通过多措并举,有效激励支持研究生参与科技创新活动,促进研究生实践创新能力显著提升,研究生参加科技创新实践活动的人数大幅增加,在国内外高水平科技竞赛中获奖的数量也明显增多。
附第二届中国研究生机器人创新设计大赛获奖作品及团队:

分享到:
